肺炎克雷伯菌是重要的机会致病菌,尤其易导致严重的继发感染。近年来随着高毒力菌株的出现,并与耐药出现协同进化,已成为人群健康的严重威胁。2024年世界卫生组织(WHO)已将高毒力肺炎克雷伯菌全球流行风险确定为中等。
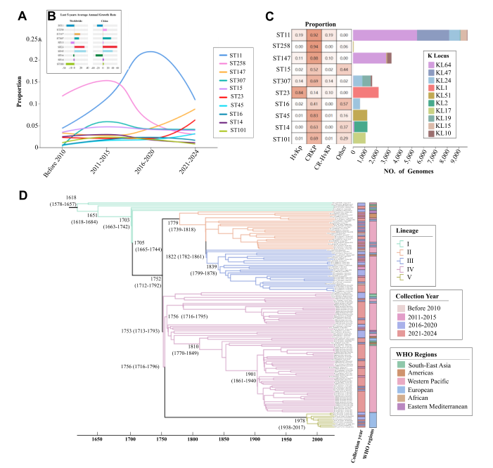
为评估高毒力肺炎克雷伯菌在我国的流行和公共卫生风险, 传染病预防控制所与中国科学院微生物研究所联合对2018 - 2024年间来自全国28个省市的4850例临床病例的分离株进行了基因组测序,并整合了全球公共数据库逾7万条基因组数据,分析发现近年出现及低流行的ST23型已成为高毒力肺炎克雷伯菌最主要的流行型别之一,在我国的检出比例高于全球平均水平,且呈现出显著的流行扩张趋势。基因组分析发现ST23克隆群携带的耐药基因位于可接合转移的质粒上,意味着其获得并具备了传播耐药的能力,有在抗生素压力下发生筛选富集和扩散的可能,提示其更高的人群健康风险。这一发现为我国乃至全球应对该类病原的流行与传播提供了预警依据。另外,研究构建了肺炎克雷伯菌基因组学数据集,整合入国家致病菌识别网监测数据库,服务于我国高毒力肺炎克雷伯菌的流行分析、监测预警和风险评估。
该研究由 传染病预防控制所、中国科学院微生物研究所,依托国家致病菌识别网、国家微生物科学数据中心的平台优势共同完成,以“The epidemiology and hypervirulence of Klebsiella pneumoniae ST23 unveil epidemic risks in China and worldwide”为题发表于2025年9月的The Lancet Regional Health – Western Pacific杂志上。周海健、郭翀晔研究员为本文共同第一作者,吴林寰、阚飙研究员为共同通讯作者,崔志刚、胡锦瑞、杜小莉、孙彦参与研究。
图. 肺炎克雷伯菌的全球基因组流行病学特征
传染病所 供稿
